这里记录每周值得分享的生统相关内容,周五发布。
本杂志开源(GitHub: openbiostat/biostat-weekly),欢迎提交 issue 投稿或推荐生统相关内容。
封面图

本周话题:NEJM | FDA重大变革,新药上市只需一项确证性试验
上周,美国FDA局长Marty Makary与其生物制品评价与研究中心(CBER)主任Vinay Prasad在《新英格兰医学杂志》(NEJM)撰文,宣布FDA数十年新药审批传统——药企提交关于新药的”两项关键临床试验”数据——将让位于”单项关键试验+确认性证据”新标准。作者宣称,这一转变不仅意味着新药上市路径可能大幅加速、研发成本显著降低,更标志着药物审批理念从”数量优先”迈向“质量与整体可信度优先”。此举可能改变美国乃至全球新药审批格局,影响未来药物研发、审批及药物可及性。
- 论文 DOI:10.1056/NEJMsb2517623
生统研究

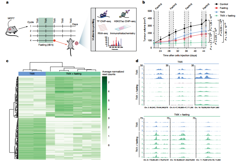
2025 年 12 月 10 日,荷兰癌症研究所、意大利热那亚大学的研究人员在国际顶尖学术期刊 Nature 上发表了题为:Fasting boosts breast cancer therapy efficacy via glucocorticoid activation 的研究论文。研究证明禁食通过提高体内皮质醇(或皮质酮)和孕酮的水平,选择性地激活了GR和PR的遗传调控程序,从而提升了乳腺癌内分泌治疗的效果。研究结果确立了GR激动剂(如地塞米松)作为一种在HR+乳腺癌的治疗中能够模拟禁食有益效应、增强内分泌治疗疗效的治疗策略,从而将糖皮质激素的给药定位为一种新型治疗手段,成功用临床上已获批准且安全的治疗药物替代了饮食限制的必要性。
- 论文 DOI:10.1038/s41586-025-09869-0

鼻咽癌在我国华南地区高发,免疫治疗虽已改变整体治疗格局,但临床面临关键挑战:并非所有局部晚期患者均需强化免疫干预,过度治疗可能增加负担,而治疗不足则错失获益机会。基于此,中山大学附属第五医院副院长、鼻咽癌防治中心首席专家陈明远教授团队提出了“动态风险分层”策略,即不再仅依赖治疗前的TNM分期,而是综合评估诱导化疗后的两项关键指标:影像学肿瘤退缩程度与血浆EB病毒DNA清除状态。未能达到缓解标准的患者被定义为“高风险人群”,成为免疫强化治疗的精准靶向群体。
- 论文 DOI:10.1136/bmj-2025-085863

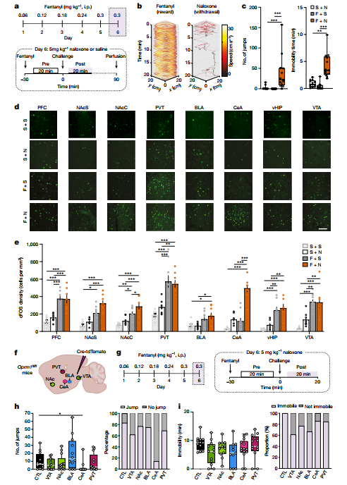
芬太尼成瘾是一个紧迫的公共卫生问题,导致越来越多的过量用药和高成瘾率。芬太尼具有很强的成瘾性,其积极强化(产生欣快感和行为强化)和消极强化(避免戒断症状)导致了成瘾。虽然 µOR 在成瘾中起关键作用,但导致成瘾的回路适应的诱导位点尚不清楚。2024年5月,来自日内瓦大学的 Christian Lüscher研究团队在《Nature》发表一篇题为《Distinct µ-opioid ensembles trigger positive and negative fentanyl reinforcement》的研究论文,揭示了芬太尼的成瘾效应可能受到大脑内两条不同神经通路的控制,这一发现或帮助开发减少对这种阿片类药物成瘾的疗法。
- 论文 DOI:10.1038/s41586-024-07440-x
博文资讯

绝大多数临床一线医生并不缺研究问题,真正缺的是把日常诊疗资料转化为可验证的结论与可发表的论文的路径与工具。NEJM AI编委、加州大学伯克利分校副教授Ziad Obermeyer在《新英格兰医学杂志》(NEJM)撰文指出,AI可能帮助医生直接从真实世界临床数据中识别新模式、生成新假说,并反向牵引基础研究。他强调,AI的重要价值在于重建一种立足临床抽象层级的科学框架,让临床现象重新成为科学发现的起点。
- 论文 DOI:10.1056/NEJMp2510203

Ronald Fisher(罗纳德·A·费舍尔,1890–1962) 是英国统计学家、遗传学家与进化生物学家,被广泛认为是现代统计学与实验设计的奠基人。他把统计方法从“事后分析”推进为科学研究的核心工具,深刻影响了生物学、医学、农业与社会科学。他用概率模型、严谨设计和系统推断,把不确定性纳入科学方法本身,将 达尔文进化论 × 孟德尔遗传学 × 统计学 融合为一体。
工具

这个页面 “Top Papers” 来自 City University of Hong Kong Library 的 Research Impact Measurement(RIM,研究影响力评估) 指南,是一个非常规范、偏“科研管理与学术评估”视角的权威说明页面,主要目的是:教你如何用国际通行标准,识别和认定“高影响力 / 顶级论文”。该页面明确指出,“Top Papers”通常包括以下两类(均基于 Web of Science / ESI 体系):Highly Cited Papers(高被引论文)与Hot Papers(热点论文)。

FlashDeconv 是一款高性能的空间转录组细胞类型反卷积工具,采用结构保持随机化草图(structure-preserving randomized sketching)技术。该工具的核心创新在于将随机线性代数技术应用于细胞类型反卷积问题,显著提升了计算效率和准确性。
资源

Gemini 网页端已经全面升级到 Gemini 3.1 Pro,这里给出 3.1 Pro 的 8 种官方用法,帮助大家解决使用需求。

本书专为非程序员和初学者设计,旨在通过动手实践项目来教授 R 语言的基础知识。它不只是枯燥的语法讲解,而是让你在编写有趣程序(如模拟赌场游戏)的过程中自然掌握编程概念。这是一本寓教于乐、非常友好的 R 语言编程入门书,能帮你打下坚实的编程基础,从而更好地过渡到更高级的数据科学应用。
贡献者(GitHub ID)
「OpenBioStat 生统爱好者周刊」运维小组:
- [
@Leslie-Lu](陆震) - [
@YihanChen325](陈奕含) - [
@kirihsia](夏鑫辛) - [
@GCRPM](徐林玉)
订阅
本周刊每周五发布,更新在微信公众号「陆震生物统计」(luzhen-biostat)上,微信搜索陆震生物统计或者扫描二维码,即可订阅。

同时,本周刊同步支持 RSS 订阅;本周刊同名中文播客现已正式在苹果播客(Apple Podcasts)和小宇宙平台上线,搜索生统爱好者周刊即可订阅收听。该播客内容基于本周刊公开内容制作,相关学术论文链接及原始资讯请查阅本周刊文字版。
(完)